商报全媒体讯(椰网/海拔手机端记者 王辉)根据海口市疫情防控形势,即日起对核酸采样便民服务点进行优化调整,现将有关情况通告如下:
一、采样点服务时间
每天9:00—21:00。
二、采样对象
(一)4月5日以来未参与区域核酸检测的市民。
(二)健康码处于“黄码”尚未转绿的人员。
(三)纳入《海口市重点人群核酸监测系统》管理的人员,由现场工作人员通过《全员核酸检测信息采集平台》中的“日常核酸采集”模块扫健康码或身份证确认后采样。
(四)其他收到市、区疫情防控指挥部短信,需核酸采样人员。
三、采样点设置
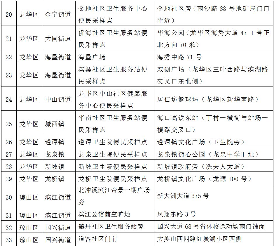
原则上每个采样点设置2个绿码人员通道和1个黄码人员通道,55个点位地址详见附表。
四、注意事项
(一)请广大市民严格做好个人防护,保持一米距离,严格遵守疫情防控规定。
(二)请所有“黄码”人员不乘坐公共交通工具,由现场工作人员根据实际情况,单独通道进行采样。
(三)为避免在采样时出现健康码打不开等情况,可通过微信搜索小程序“海南健康宝”,进行用户信息登记领取“预约登记码”,在采样时出示“预约登记码”即可。
海口市核酸采样便民服务点





【责任编辑:王雅婷】
【内容审核:吴小芳】
版权声明:国际旅游岛商报全媒体文字、图片、视频、音频等版权作品,欢迎转发,但非经本报书面授权同意,严禁包括但不限于转载或改编、引用等,违者必追究法律责任。