全文播报
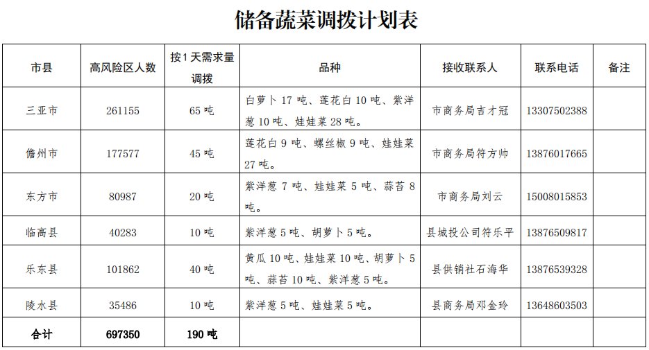
商报全媒体讯(椰网/海拔新闻记者 柯育超)8月22日,国际旅游岛商报记者从省商务厅获悉,经省疫情防控工作指挥部交通、口岸、物资专班研究,省商务厅决定于8月22日从省应急储备蔬菜中紧急调拨190吨蔬菜支援三亚、儋州、东方、临高、乐东、陵水等6个市县。
据介绍,此次调拨的省应急储备菜有白萝卜、莲花白、黄瓜、蒜苔、紫洋葱、娃娃菜等多个品种,分别支援三亚65吨、儋州45吨、乐东40吨、东方20吨、临高和陵水各10吨。省疫情防控工作指挥部交通、口岸、物资专班要求海口市菜篮子食品工程有限公司做好蔬菜挑选、出库及装载等相关工作,严格把好品控关。
值得一提的是,因本次所调拨的蔬菜属于应急储备蔬菜,受储存条件影响,出库后不宜久放,故各市县要高度重视接收和紧急发放工作,安排专人落实好相关事项,并尽快发放至广大市民手中,避免存放时间过长导致品质下降,造成浪费和负面舆情。
据悉,此批次紧急调拨的应急储备蔬菜已于22日凌晨开始装车启运。

【责任编辑:林思冰】
【内容审核:黎晓帆】
版权声明:国际旅游岛商报全媒体文字、图片、视频、音频等版权作品,欢迎转发,但非经本报书面授权同意,严禁包括但不限于转载或改编、引用等,违者必追究法律责任。