海口美兰区一贷款中介公司涉合同诈骗,4人被移送审查起诉
公告
犯罪嫌疑人白彬、张小焦等4人合同诈骗一案,已由海口市公安局美兰分局于2025年6月24日移送本院审查起诉。
2023年9月至2024年1月期间,犯罪嫌疑人白彬、张小焦、郭鹏、曾媛伙同张旭、林皇凤在海口市美兰区互联网金融大厦A座1406房开设海南信企商务信息咨询服务有限公司(以下简称海南信企公司),主要经营贷款中介业务,该公司经营期间,张小焦、郭鹏、白彬、曾媛与涉案众多被害人签订贷款服务协议,骗取贷款服务费用,涉案金额巨大。
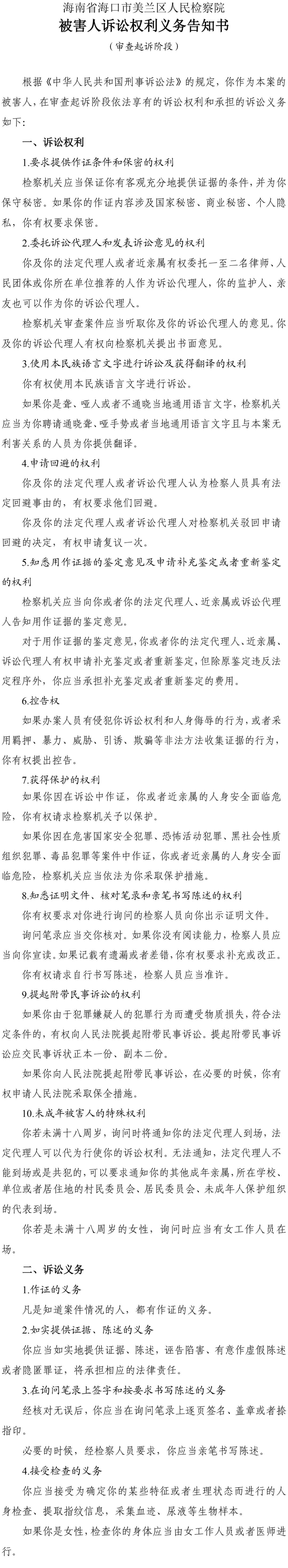
由于本案被害人众多,根据《中华人民共和国刑事诉讼法》的有关规定,经本院联系,仍有部分被害人无法送达,现采取公告送达方式告知本案被害人在审查起诉阶段享有的权利义务(内容详见附件《海南省海口市美兰区人民检察院被害人诉讼权利义务告知书》)。
以上事项如有疑问,请与本院联系,或将书面意见邮寄本院。
邮寄地址:海口市美兰区琼山大道80号美兰区人民检察院
联 系 人:陈书记员
联系电话:65319312
检察官:尤检察官
海口市美兰区人民检察院
2025年6月27日

(原标题:【公告】白彬、张小焦等4人合同诈骗案被害人诉讼权利义务告知书)
【责任编辑:刘如英】
【内容审核:李彦昆】