2025年海口小学、初中划片范围来了!
7月20日
海口市2025年义务教育招生工作
入学程序及日程安排公布
点击查看:海口义务教育学校招生安排来了!明起开始报名→
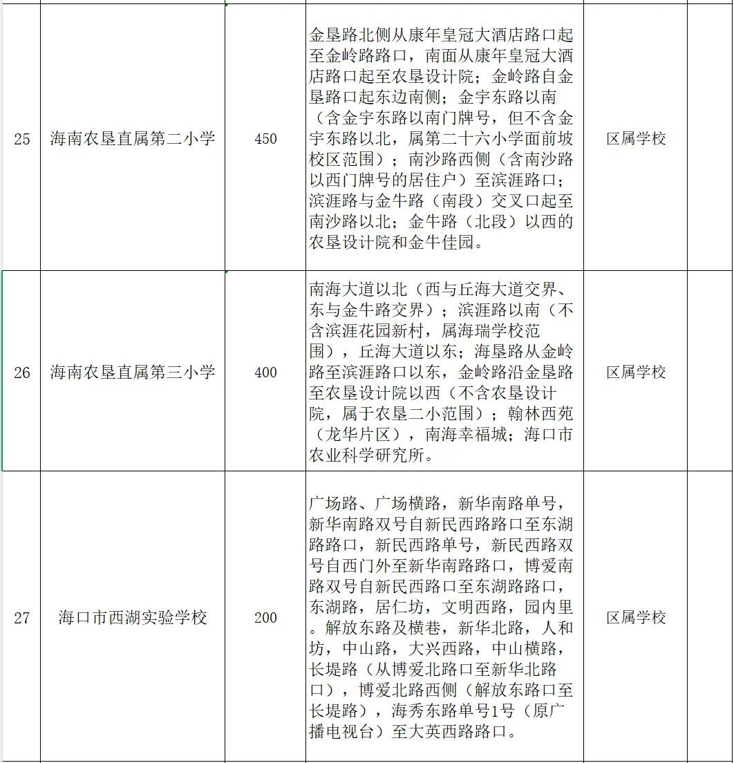
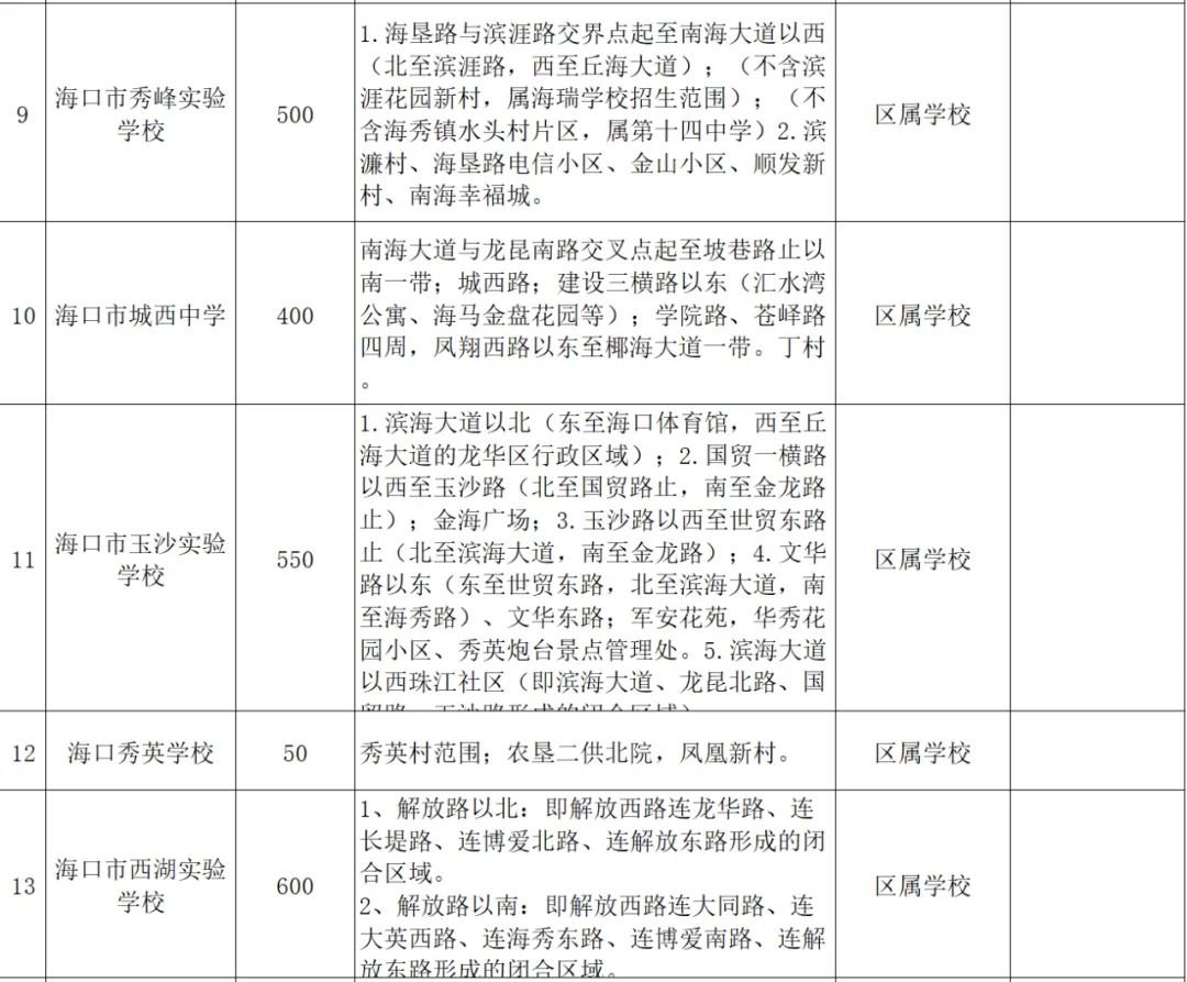
海口市秀英区、龙华区、琼山区和美兰区
2025年义务教育学校
招生工作实施细则发布
辖区学校划片范围和招生计划来了
⬇️⬇️⬇️
海口市秀英区
↓点击查看详情↓





海口市龙华区
↓点击查看详情↓













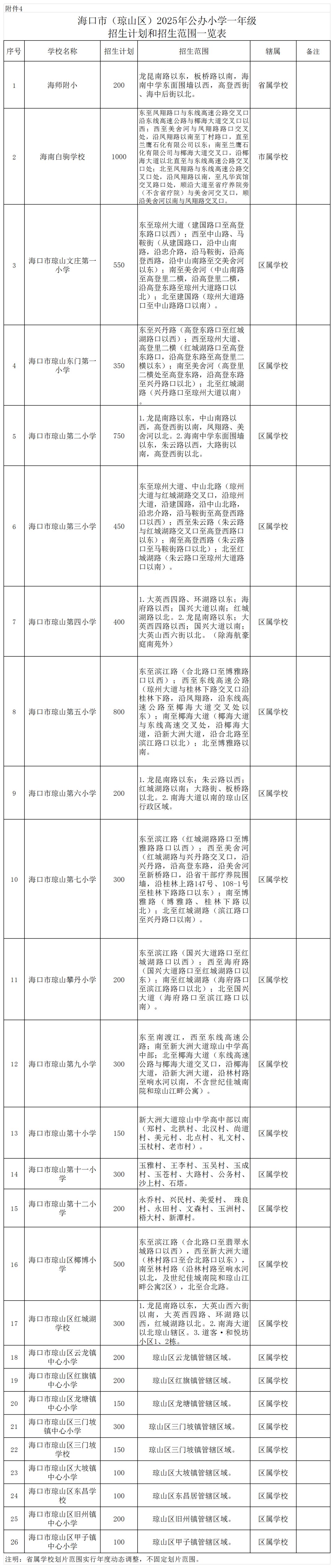
海口市琼山区
↓点击查看详情↓



海口市美兰区
↓点击查看详情↓










(原标题:2025年海口小学、初中划片范围来了!)
【责任编辑:冯 超】
【内容审核:孙令卫】