2025年海南省中等学校招生第一批投档分数线(一)(二)(三)(四)出炉
商报全媒体讯(椰网/海拔新闻记者 许文玉)7月25日,海南省考试局发布2025年海南省中等学校招生第一批投档分数线(一)(二)(三)(四),其中,海南中学(府城校区) 海口市投档分数线867分,与投档分数线相同分数考生。
预录取条件要求综合素质评价等级:A,语文、数学、英语三科原始分总分331及以上,道德与法治、历史、物理、化学、体育与健康五科原始分总分442及以上。
海南省国兴中学计划类别(范围)在海南省少数民族的投档分数线为731.5分,海南省汉族生投档分数线为811分,与投档分数线相同分数考生
预录取条件要求综合素质评价等级:A,语文、数学、英语三科原始分总分317及以上。单列计划投档分数线812分。
海南枫叶国际学校 民办公费生投档分数线802.5分,海口景山学校 民办公费生投档分数线833分,海南昌茂花园学校民办公费生投档分数线718.5分, 与投档分数线相同分数考生预录取条件要求综合素质评价等级:A。
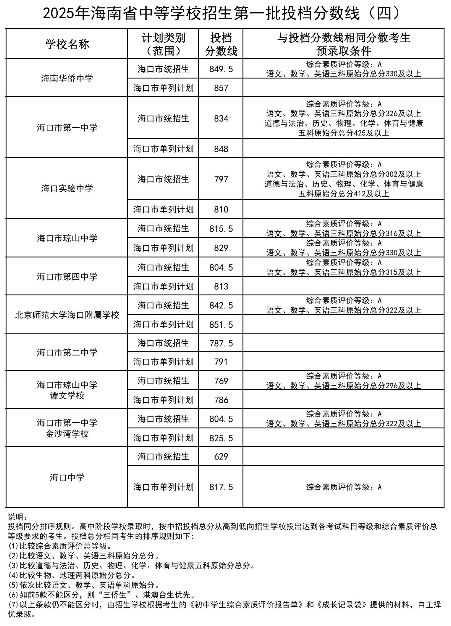
海南华侨中学海口市统招生投档分数线849.5 分,与投档分数线相同分数考生预录取条件要求综合素质评价等级:A,语文、数学、英语三科原始分总分330及以上。海口市单列计划投档分数线 857分。
温馨说明:
投档同分排序规则。高中阶段学校录取时,按中招投档总分从高到低向招生学校投出达到各考试科目等级和综合素质评价总等级要求的考生。投档总分相同考生的排序规则如下:(1)比较综合素质评价总等级。
(2)比较语文、数学、英语三科原始分总分。
(3)比较道德与法治、历史、物理、化学、体育与健康五科原始分总分。(4)比较生物、地理两科原始分总分。
(5)依次比较语文、数学、英语单科原始分。
(6)如前5款不能区分,则“三侨生”、港澳台生优先。
(7)以上条款仍不能区分时,由招生学校根据考生的《初中学生综合素质评价报告单》和《成长记录袋》提供的材料,自主择优录取。




(2025年海南省中等学校招生第一批投档分数线(一)(二)(三)(四)详细信息请登录海南省考试局官网获悉)
【责任编辑:赵康丽】
【内容审核:张 建】
版权声明:国际旅游岛商报全媒体文字、图片、视频、音频等版权作品,欢迎转发,但非经本报书面授权同意,严禁包括但不限于转载或改编、引用等,违者必追究法律责任。