“冬交会”期间 海口开通3条公交专线全力保障市民出行
商报全媒体讯(椰网/海拔新闻记者 王辉)2025年第28届中国(海南)国际热带农产品冬季交易会(简称“冬交会”)将于12月4日至7日在海南国际会展中心举行。为确保冬交会期间市民游客出行需求,海口公交在12月5日至7日公众开放日期间,通过开通公交专线、加密常规线路、优化微公交等举措,全力保障公众出行需求。
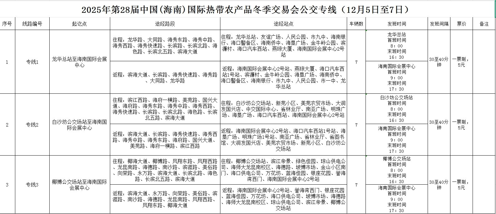
据了解,为方便市民游客前往冬交会现场,海口公交开通专线1(龙华总站至海南国际会展中心)、专线2(白沙坊公交场站至海南国际会展中心)、专线3(椰博公交场站至海南国际会展中心)等3条冬交会公交专线。保障时间为市区始发站首班8:00、末班16:30,海南国际会展中心首班9:00、末班17:30,发车间隔为每班30-40分钟,根据实时客流动态发班,票价实行一票制5元。
在冬交会期间,途经海南国际会展中心的K35、624路、游3等3条常规公交线路和西海岸区域微公交所配置运力全部投入运营。同时,结合冬交会开馆前至闭馆后的客流高峰,将进一步优化发班、加密发班频次,确保运力供给与客流需求精准匹配。

海口公交提醒市民如有咨询和物品遗落,可拨打12345服务热线或公交客服热线66663066。同时可关注“海口交投集团”微信公众号了解线路运行动态,查询实时公交和公交拥挤度,提前安排出行。
【责任编辑:韩 婧】
【内容审核:孙令卫】
版权声明:国际旅游岛商报全媒体文字、图片、视频、音频等版权作品,欢迎转发,但非经本报书面授权同意,严禁包括但不限于转载或改编、引用等,违者必追究法律责任。