海南抽检烟花爆竹14.6%不合格!7批次产品涉药量超标、虚标发数等问题
商报全媒体讯(椰网/海拔新闻记者 徐明锋)2月24日,记者获悉,2025年第四季度,海南省市场监督管理局对全省流通领域烟花爆竹产品进行监督抽查,抽查48批次产品,经检验,不合格7批次,不合格率为14.6%。
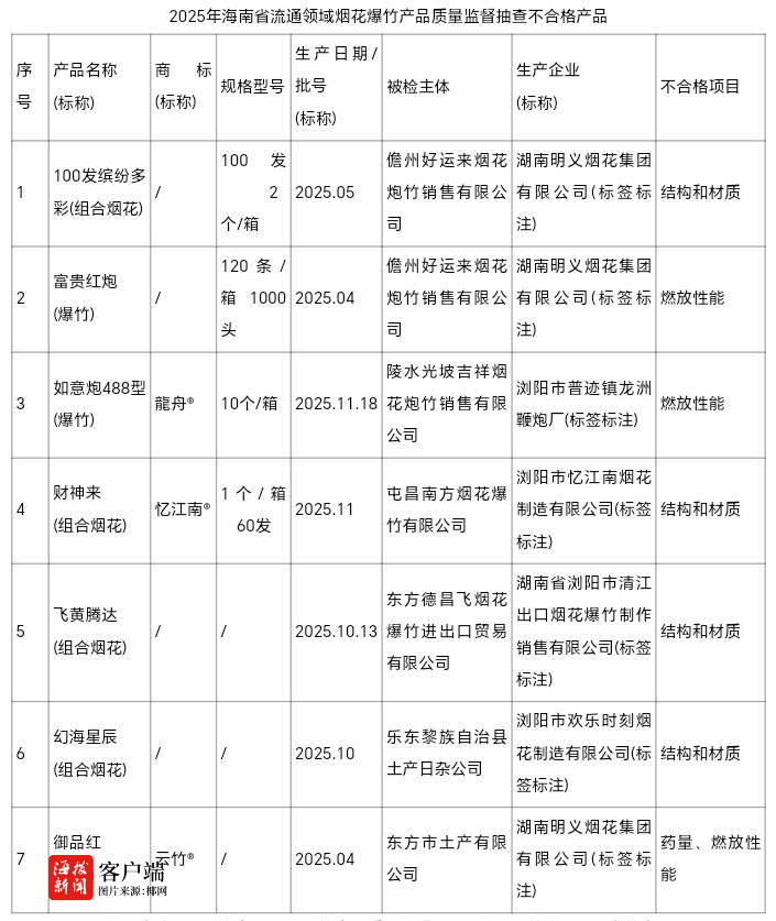
据介绍,7批次不合格产品是100发缤纷多彩(组合烟花)、富贵红炮(爆竹)、如意炮488型(爆竹)、财神来(组合烟花)、飞黄腾达(组合烟花)、幻海星辰(组合烟花)、御品红(爆竹),分别由儋州好运来烟花炮竹销售有限公司(2批次)、陵水光坡吉祥烟花炮竹销售有限公司、屯昌南方烟花爆竹有限公司、东方德昌飞烟花爆竹进出口贸易有限公司、乐东黎族自治县土产日杂公司、东方市土产有限公司销售,分别由湖南明义烟花集团有限公司(3批次)、浏阳市普迹镇龙洲鞭炮厂、浏阳市忆江南烟花制造有限公司、湖南省浏阳市清江出口烟花爆竹制作销售有限公司、浏阳市欢乐时刻烟花制造有限公司生产,涉及的不合格项目为药量、燃放性能(计量误差)、结构和材质。

药量不合格主要是指单个烟花爆竹产品的最大装药量超过标准规定限量值。药量超大,其爆炸力就会增大,爆炸力影响半径就会加大,消费者在燃放欣赏时,观赏距离太近易受到伤害。不合格原因主要为部分生产企业采取人工装药方式难以准确控制装药数量,亦不排除个别企业为增加燃放效果而有意多装。
燃放性能(计量误差)不合格主要是实测粒数与标签标注粒数不符,数量偏差超出标准规定误差范围。爆竹产品由单个爆响单元通过一定数量结编形成,数量多寡可决定燃放响次及时间长短,部分企业利用消费者不太熟悉产品标准规定的情况,虚假夸大数量,误导消费者。
结构和材质不合格主要是生产企业人为增加垫板、隔板,虚增烟花产品体积所致。产品与包装之间增加垫板、筒体之间安装隔板、产品与包装之间增加垫板以及筒体之间安装隔板均属“虚增产品体积”。组合烟花的体积与发数存在一定的比例关系,虚增产品体积易让消费者觉得单个产品越大,发数越多,欺骗误导消费者。此外,安装有隔板或者垫板的组合烟花,在燃放过程中易产生倒筒、散筒和炸筒等安全隐患。
海南省市场监督管理局表示,抽查发现的不合格产品将移交被检主体及产品标称的生产企业所在地市场监管部门依法进行处理。
【责任编辑:温碧云】
【内容审核:李彦昆】
版权声明:国际旅游岛商报全媒体文字、图片、视频、音频等版权作品,欢迎转发,但非经本报书面授权同意,严禁包括但不限于转载或改编、引用等,违者必追究法律责任。